Advertisement


从抢劫的物品看中共的强盗行为

EMail 转发 打印 安装苹果智能手机明慧APP 安装安卓智能手机明慧APP
【明慧网二零一三年二月十八日】

一、引言

1999年7月20日,中共江泽民政治流氓集团,为了自己的私欲,对秉持“真、善、忍”的法轮功修炼者开始了灭绝人性的残酷迫害,直接鼓动、支持、挑唆各级邪党人员参与犯罪,实施“名誉上搞臭、经济上截断、肉体上消灭”的罪恶指令和“打死白打,打死算自杀”、“不查身源,直接火化”等灭绝政策,众多的法轮功学员被迫害致死、家破人亡。与此同时,很多各级政府、公安、国安、610办公室等人员成了土匪强盗,随随便便就闯进法轮功学员的家,砸窗撬门,入室抢劫,不管昼夜年节,无论婚丧嫁娶,不管你家里是不是有老人需要照顾,不管你家里有幼儿是不是会受到惊吓……,几次到几十次的绑架、抢劫,恐吓、谩骂、拳打脚踢、翻箱倒柜,现金、存折和贵重物品成为首选目标,电脑、打印机是必抢商品,电视等各式家具想要就搬毫不迟疑……

扫荡场景之一

河北辛集市南智邱镇东陈庄村,一位80多岁的老人流着泪说:我见过日本鬼子的扫荡,我也经历过土匪的抢劫,没想到今天的社会,又出现了这样的鬼子和土匪,他们这么不要脸,竟干出这样邪恶的丑事,这哪是保护老百姓的警察啊,是专门祸害老百姓的恶警,真是无法无天,等着老天爷收拾他们,等着遭恶报的那一天吧!

老人看见了什么场面?

2006年5月25日凌晨4点,辛集市公安局国保大队耿超、李帅等恶警,开着4辆警车,气势汹汹的闯入陈庄村,非法对蔡增才、蔡满根、蔡生珠等4家破门而入进行抢劫,当场抢走电视机一台、VCD三台、录音机三台,装有现金的保险柜一台等,一直把汽车装满为止。

这些匪警是见钱就抢,在蔡增才家见抽屉里有二千元现金,立即装入自己的腰包,见到放有现金的保险柜,几个人费尽力气的搬上汽车。 值钱的东西都搬走,能换钱的人都抓走,其他的东西被子、褥子、枕头扔的满地都是,衣橱、立柜翻了个底朝天,小学生的课本、作业本扔得满天飞舞……

扫荡场景之二

2000年7月,河北张家口蔚县西合营镇中共组织了20多名不法之徒,晚上挨个窜到法轮功学员家非法抢劫,轰动了整个村子。不法之徒们一个个抱录音机的、搂电视机的、推摩托车的、抢地毯的、牵骡子的、拉毛线的,就是一伙强盗,折腾了半夜……

在中国大陆,这样的场景有多少呢?无法确切统计!明慧网揭露出来的案例是有限的,只不过是整个事件的“冰山一角”。

截止到2013年2月6日,在明慧网:
用“抄走”搜索,总共找到 13796 个结果;
用“抄家”搜索,总共找到 42594 个结果;
用“抢劫”搜索,总共找到 7294 个结果;
用“抄了”搜索,总共找到 7010 个结果;
用“抢走”搜索,总共找到 18431 个结果。
……

上边的数据不代表中共邪党人员抢劫案件的具体数字,但我们可以通过各个省市区的数据对比,来看看抢劫案件发生的比例。就是说,我们无法得出绝对的数据,但是可以得出相对的数据。因为虽然明慧网揭露的案例是实际的“冰山一角”,但基本反映出中共邪党对法轮功学员迫害的严酷性,和不同地区的迫害程度,这个可通过搜索一些关键词反映出来。

2013年2月13日,笔者用“抄家”、省名在明慧网搜索,得到了表一的结果。有读者会说,可能有的一个事件网上记录可能不止一次。是这样的,但在相同的条件下,因为是比较数据,影响会小一些。有些误差,但总体还是会反映出事物、事件的特点来。这里说明一下,由于北京的特殊性,如1999年7.20后,全国各地法轮功学员都去北京上访护法,回去后有些学员被邪党人员(抢劫)抄家,如果这样搜索,数据失真性大。同样,西藏数据量太小,失真性也大。所以这两个地方数据用“抄家,地名法轮功学员”和“抄家,地名大法弟子”来搜索综合得到。

从表一和上图我们可以知道,邪党人员抢劫法轮功学员最严重的地区,首先是河北、山东、辽宁、吉林、黑龙江、四川,其次是湖北、河南、湖南、重庆、天津、广东……,遍及了中国大陆所有的省、直辖市、自治区。

让我们再只看两个地区的不完全统计:河北省保定市和湖北咸宁市。

根据明慧网讯息:据不完全统计,截至2009年1月,仅河北省保定地区法轮功学员被打家劫舍(抢劫)2740人次,抢走的耕牛、粮食、家具、电器、金银首饰等大量私人财产不计其数;据截至2011年7月的不完全统计,湖北咸宁地区法轮功学员被打家劫舍(抢劫)1050人次,抢走的存折、现金、电器等大量私人财产不计其数。

象河北省保定和湖北省咸宁这样的地级市在中国大陆有多少个呢?据截至2003年底的民政区划资料,共有282个。

虽然被抢劫物品财产不计其数,其价值之巨大无法统计估算,但我们通过汇总已经曝光被邪党人员抢劫物品的种类,可以从另外一个角度反映出邪恶对法轮功学员迫害之残酷,邪党人员的惨无人道和流氓嘴脸,其罪恶罄竹难书。

这里需要指出的是,本文主要只针对邪党人员对法轮功学员所犯的抢劫罪揭露。不针对邪党人员对法轮功学员所犯的敲诈勒索罪,那是邪党人员另一笔罄竹难书的罪恶。

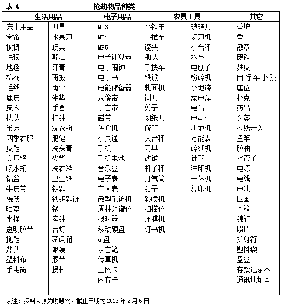
二、法轮功学员被抢劫物品汇总分类

本文汇总了明慧网截止到2013年2月6日揭露出来的有关中共邪党人员抢劫法轮功学员案例中被抢劫物品种类,并分类。由于还有大量的没有曝光的案例和检索方法的局限性,难免有遗漏的,请知情者补充。

被抢劫物品,几乎都是中共人员入室抢劫,共350种。本文将其分为十三类:⑴家具、房屋设施,⑵家电,⑶现金、贵重物品,⑷证件、票据,⑸学习用品,⑹交通工具,⑺家畜、宠物,⑻生产资料,⑼粮食、食品,⑽生活用品,⑾电子用品,⑿农具工具,⒀其它。见表2、表3、表4。

三、中共人员的惨无人道和流氓嘴脸

从表2、表3、表4和下面所选择的案例片段可以看出,中共邪党人员对法轮功学员及其家属的抢劫物品包括了从房屋、生产、日常生活、学习、交通工具等方方面面,从大小来说,大到果园、汽车,小到圆珠笔;从价值来说,从巨额现金、金银首饰到火柴,多大的金额都敢抢,再不起眼的物品都可以放入自己的口袋,就连几个鸡蛋都要拿走……,哪管你是活命的粮食,还是什么学费、养老钱,哪管你是借来的钱还是什么婚礼礼金钱,谁管你家人好话说尽、苦苦哀求,活脱脱一群人面兽心、无耻流氓、卑鄙小人之丑恶嘴脸。他们为什么敢这样?中共邪党对法轮功学员的迫害,不讲法律,凌驾于法律之上,除了现金存折外,其它物品都可以私用或变卖换钱或送人情,至于各类证件,可以继续敲诈勒索。为了钱,哪还讲什么良心道义。殊不知,这是对佛法在直接犯罪,将自己置于面临淘汰的危险境地,因此这些邪党人员也是江泽民邪恶政治流氓集团、中共邪党的受害者。

我们也可以看出,为了坚持真理,为了众生的美好未来,中国大陆法轮功学员在承受迫害的同时,慈悲救度世人。法轮功学员的家属、亲属们也都承受了很大的压力。

流泪的物品,它们是见证。以下抢劫案例片段,只是十三年来发生在中国大陆的数万起抢劫法轮功学员案例中的四十几例。从不同地域、不同角度粗线条勾勒出邪党对法轮功学员迫害的残酷性和邪党人员的惨无人道和流氓嘴脸,并对表2、表3、表4是最好的解释和说明。

抢走八千二百多元新婚贺礼钱

2007年12月30日,辽宁朝阳电视台二人,市公安局国保大队伙同开发区公安分局案件大队大队长张华、杨磊、李宝有、安鹏飞、石光等警察非法闯入法轮功学员薄彩凤家中,以其收看新唐人电视节目为名,将其家中电视、VCD、电视接收器等抢劫一空,并且抖出箱柜中所有衣物搜钱,连灶膛也搜过,将家中翻得一片狼藉。因薄彩凤不在家中,张华等竟将其刚结婚十天回娘家探亲的女儿曹燕燕劫持做人质,并扬言让其母薄彩凤换女儿,当时将曹燕燕包中结婚时亲友随礼的八千二百多元现金由杨磊抢走。

借来的学费钱被给抢去,孩子因交不起学费被迫辍学

山东蒙阴桃墟镇的法轮功学员刘某某(已被非法判刑),从亲戚家借来两千多元钱准备给女儿交学费,被他们抢劫时给抢去,结果孩子因交不起学费被迫辍学。

抢走大学学费一万二千八百元

2009年1月5日下午,湖北武汉市公共汽车三公司531路司机舒润国在汉阳区七里一村一零八号一零四室自己家中被汉阳区公安分局一科国保大队、琴断口派出所十多名警察绑架(同时遭绑架还有另三名法轮功学员),恶警并非法抢劫,抢走电脑、打印机、复印机等物品,抢劫走他女儿上大学的学费一万二千八百元。

刚提取的现金二万九千多元,被全部抢走

2006年7月24日,山东寿光市刘素娟从王裴农村家中取款回寿光杨家时,刚下车开车库门时,两邪恶之徒立即抢走她手中的钥匙,把她劫持到车上,刘素娟开的车上有刚提取的现金二万九千多元,被邪恶之徒全部抢走。

存折二万一千多元

湖南郴州永兴县某乡政府当官的带领四、五个干部,深夜踢开法轮功学员家的房门,见人就打,翻箱倒柜砸家具,最后抢走存折一个,金额二万一千多元,后非法从银行里取走。

九张存折共计五万五千元和三千多元现金

2005年11月24日,河北辛集市公安局国保大队耿超、李帅、李晓峰、二豹为首,带领一大帮人闯入支方村刘桂恋家,家中只有刘桂恋一个人,正在裁剪衣服干活。这些匪徒气势汹汹冲进屋里,把所有的橱柜、箱子、床上、床下、抽屉等处,翻了个底朝天,东西扔的满地都是,干净整洁的房间,顿时一片狼藉。从橱里翻到了三千一百元现金,一看有钱,这些恶狼更来劲了,又从橱顶抢到了9张存折共计五万五千元,并威逼要出密码支取现金,抢走双卡录音机、两部手机等,得到钱财后耿超得意忘形的露出了奸诈的笑容。

几个私人存折(计三十多万元)全部抢走

2006年3月1日上午9点多,辽宁锦州市公安局国保支队10多名恶警非法闯入古塔区大法弟子李新的家。之前恶警先往李新家打电话,探听到有人接电话,没等回话就挂断了,随后你们开着两辆车扑到李新家门口,用拉电闸的手段诱骗主人开门查看电闸之机,突然像一群土匪闯入室内,进屋后到处乱翻,不但非法抄走大法物品及书籍(折合人民币近七千元),还将室内一些私人贵重物品(如数码相机、CD宝等)强行拿走。不但如此,还将翻出来的几个私人存折(计三十多万元)全部抢走。

养老金、澳元、存折、工资卡、电脑、金项链、金戒指、银饰品、照相机、小轿车

2011年5月25日上午,河北省唐山市国保大队、南堡开发区公安分局、冀东监狱、南盐派出所高学国等人从工作单位绑架了南盐医院内科主治医师、一级警督李文娥和她的丈夫冀东监狱六支队警察王卫东,并公然入室抢劫,撬开柜锁将李文娥父母存放在女儿家中的养老金、李文娥妹妹给李文娥买房用的一千五百澳元、及李文娥夫妇的存折、双方的工资卡等近二十万元抢走。不仅如此,李文娥家所有值钱的物品也被洗劫一空,包括电脑、金项链、金戒指、银饰品、照相机等,连李文娥上班手包里的现金约六千元(其中有代同事领的奖金)及物品也被抢走。最后李文娥停在自家楼下的红色小轿车也未能幸免。王卫东被绑架到唐山拘留所,后被非法劳教,被关押到开平劳教所。李文娥也被非法劳教,所外执行。十一月份王卫东又被从劳教所劫持到唐山第二看守所,中共当局欲对他加重迫害 。

现金十七万、三张银行卡

2012年7月6日大清早,辽宁大连市马瑞田老人被在家门口蹲坑的哈尔滨路派出所警察孔世学、邢天宝、 姜袆山、李小龙等二十余人绑架,此等人从老马身上抢到家里钥匙,自行开其家门并以调查为名将家中的老伴肖桂兰骗到派出所非法关押。恶警们抢走家中现金十七万、三张银行卡、法轮大法书籍多本、手机多部、电脑、打印机等私人物品数件。随后,大女儿马爱兵、大女婿韩学明、二女儿马爱雄及二女婿、三女儿马爱英,先后被金州新区哈尔滨派出所警察绑架、抢劫。警察扬言让其家破人亡。

赖以生存的卖化肥的两万元现金

2012年2月25日,河北省泊头市公安局三、四十名警察就象强盗一样,非法闯进周官屯村村民王晓东的家。他们把一切能抢的全部抢走,包括日用工具(钳子、扳子、手电筒)等等,最后还抢走了王晓东赖以生存的卖化肥的两万元现金。他们肆意拉扯,不顾王晓东八旬老母的苦苦相劝,不顾晓东七岁孩子的惊恐啼哭,象黑社会一样用羽绒服蒙住王晓东的脑袋强行将其绑架。

十二万多元存折和约九千元现金

2002年9月6日,黑龙江大庆市国安警察将关兆起夫妻二人绑架。将家给抢了,十二万多元存折、约九千元现金、电脑、打印机、刻录机、VCD影碟机、录放机等,凡是值点钱的东西全部抢走。街坊邻居直说:这哪是警察啊,纯粹是活土匪。

四万多元存折和二万多元现金

2009年9月21日晚,河北涞水县永阳镇政府和派出所14人由村干部闫术刚和白喜彬领着把东垒子村大法弟子李德志家翻得底朝天,派出所警察用大型改锥把李德志的柜敲开,把用来盖房的四万二千多元存折和二万四千元现金抢走。抢劫其它财产折合人民二千多元。

三万多元存折和六万多元现金

广东汕尾法轮功学员黄贵学(湖南籍)在海丰县公平镇租住打工开的士,2006年7月20日晚十点多钟,汕尾市海丰县“610”不法人员三十余人非法窜入黄贵学租住屋将其绑架,并抢走其本人六万多元和其妻(常人)三万多元的存折。

三万元存折和近三千元现金

2009年9月21日11点左右,法轮功学员马洪卫正在家做饭,山东德州市德城公安分局张希坤伙同刘大伟等和长庄派出所几个警察,闯入马洪卫家中,非法抢劫,劫走电脑、三万元存折、近三千元现金等私人家产,并把马洪卫绑架到德州市看守所迫害。之后,马洪卫在看守所中被折磨致死。

美金

四川省南部县范瑞敏,女,50多岁,家庭妇女。2000年1月4日被非法抢劫,抢走大法书籍、资料,电视机、录放机各一台,及其女存放的现金八千五百元、美金四百元。

银行卡里的钱被抢走了一万元

辽宁新宾县新宾镇盛宝仁,男,二零零八年六月,正值北京奥运会的前夕,被抚顺市公安局一处的彭越等恶警绑架,非法关到抚顺公安局一处。在一处关了两天三夜后,又被非法关押到抚顺市南沟看守所。又送到抚顺罗台山庄洗脑班。在洗脑班被迫害一个月才被放回家。而盛宝仁的个人银行卡里的钱被彭越等人强行抢走了一万元。而对于抢劫盛宝仁的钱,没有任何说法,而钱被彭越占有了。

建设银行刚取出来的七千二百元钱

2012年5月26日中午,在河北省沙河市贸易街与建设大街交叉口附近的建设银行门口,光天化日之下,恶警王建军、侯守红等带着一帮警察前来,将窦平均劫持,并当众抢走了其包袱里所有的私人财物,并扔到车上。窦平均老伴大喊,那包袱里有他们刚取出来的七千二百元钱。当场,窦平均老伴一直对围观的人说:“乡亲们,我们是炼法轮功的,不偷不抢做好人,只为了身体健康,可公安局国保大队却一直无端迫害,多次到我们家中抢劫绑架;为强制我们放弃信仰,刚才又把我们从建设银行刚取出来的七千二百元钱抢走了……”

存折现金一并揣入腰包

山东惠民皂户李乡小石庙村大法弟子陈福花, 2000年6月进京上访被抓,关押在乡派出所。派出所的4个警察在光天化日下,气势汹汹闯入陈家,用螺丝刀、锤子、撬棒把衣柜、箱子等的锁全部撬开,翻出存折三千二百元、现金五百元,一并揣入腰包,陈母跪在地上苦苦哀求,这才勉强留下五百元,过后又威逼其丈夫补交四百元放人。

当场瓜分现金近三万元

2007年十月十二日晚,河北保定和涿州公安邪恶分子分四路分别到高春莲住处、董汉杰住处、邢俊花住处非法抓人抢劫。在邢俊花住处非法抓捕了大法弟子任保坤和刘文,并抢走了价值近三万元现金和近十万的财产。恶警们将现金当场就瓜分了,可以当场就将现金瓜分而不用负任何责任。

手上的金镯子、金戒指和脖子上的金项链、玉戒指、电动自行车

下面是辽宁省昌图县黄家村张佩环老人的亲身经历。

零八年五月十二日我骑车去离家8里路的同修李永新家。这天是她丈夫去世21天祭日,又因她家地里的庄稼苗没出齐,大家商量着准备帮她及时把地补种上。除我之外都是她家跟前的几个老太太,又是她家的亲戚,一共6个人。

中午吃完饭正在说话,辽宁省昌图县县六一零、县国保大队、通江口派出所的,并且还有防暴警察,一行足足有二、三十人,带队的是国保大队长刘建新和通江口乡派出所所长孙生,闯入李永新家,不由分说,进来就翻东西。这些恶警,根本不让人说话,就连同修的女儿(没有修炼)跟他们说:我是来家给我爸今天烧三七祭日的,你们不能这样对待我们。恶警根本不听,并动手开始抢她手上的金镯子、金戒指和脖子上的金项链,还细看看是不是真金的。女儿包里有一块长命百岁玉戒指,价值四千多元,还有一个银的长命锁和一对银镯子,这些都是她四岁小孩的。包里的七百元钱,两部手机,全都被恶警们抢走了。东屋抽屉里的二百元钱也被他们抢走了。再就是电视机、录音机、VCD机、小孩玩的游戏机、听音乐的小喇叭,几本大法书、大法资料也抢走了,李永新家里值钱的东西和我骑去的电动自行车都被洗劫一空。

结婚戒指扒下来抢走

99年7月20日之后,以河北辛集市公安局国保大队耿占峰、贾力超等恶人对陈西卜家无数次抢劫、绑架、勒索、非法判刑,全家三口多次被关进看守所、监狱。 2003年元旦,听说陈西卜的女儿结婚,耿占峰、贾力超等邪恶之徒(包括市政府主要迫害法轮功的责任人张国珍等人),又一次来陈西卜家中来抢劫,因家中值钱的东西早被他们抢光了,就硬把陈苏手上带的结婚戒指扒下来抢走。几年来被它们抢走、勒索的钱财累计一万七千元现金和银行卡;抢走的物品包括电脑、录像机、照相机、收音机、两部手机、摩托车、小灵通、戒指、两条香烟、凉鞋、相片等。

面包车、电脑、古铜剑、金项链、金耳环、金戒指

2009年8月23日,广东汕尾海丰县法轮功学员潘智好在县城东镇赤山下围村讲真相后被该村不明真相的人诬害。9月22日上午,市、县“610”不法人员出动十几辆车,伙同城东派出所副所长周文政等一班红匪非法闯入潘智好家,强抢面包车一辆,电脑一台,古铜剑一把,金项链一条,金耳环一对,金戒指一枚。他们把潘智好、李茵夫妇绑架至海丰县公安局逼供,当晚送入海丰拘留所。

把保险柜撬开,六万多元全部抢走

2007年10月9日,山东潍坊市公安局、邪教大队、奎文分局和潍城分局等联合作案,出动警车八、九辆,从上午9点多就包围了潍城区向阳路北首偏凉子工业园区的沪式食品加工糕点厂,将前后门都堵住,一个人都不放过的审问。恶警们把保险柜撬开,将准备当日给职工发工资六万多元全部抢走,厂长孙官信及在该厂打工的七、八名大法弟子全被绑架了,还盗走电脑、打印机及全部法轮功书籍和资料若干。

耕牛、摩托车、自行车、大米、玉米、鹅、鸡

2001年12月24日上午,四川彭州市九陇镇政府以书记、镇长为首的一伙二十余人荷枪实弹闯入徐德琼家,全方位的抢劫,不准徐的丈夫和儿子动,抢走黄谷七千五百余斤,玉米一千五百余斤,鹅(正下蛋)11只,鸡四只,耕牛一头,摩托车一辆,自行车两辆,一编织袋大米(约百余斤),砸烂门三道,所有门上的锁都被撬开,还扬言要封她家的房子。

三次被抢劫,洗劫一空

山东省蒙阴县界牌镇东风桥村杨士珍家三次被抢劫。东风桥村恶党书记王昌顺、村委委员朱纯余积极配合不法之徒参与对杨士珍夫妇的迫害。

2000年春天,恶徒非法抄走了他们赖以为生的四千斤小麦和一千斤玉米,此外抢走躺椅一把(一百七十元)、小板凳、花生饼、落地扇、小铁车、三轮车、自行车、塑料布一块(三十元)、小油桶、七、八尺新布料。2001年阴历五月份,二、三十个不法之徒闯入,抢走家中仅有的四、五百斤小麦和二、三百斤玉米。2005年6月,不法之徒再次来非法抄家,抄走四、五百斤小麦、电视机两台、小收音机八个、一部影碟机。一恶徒从床底下翻出三百元钱,顺手装进自己的腰包里。

电视机、放像机、录音机、电风扇、家具、农用工具、炊具、小麦、玉米、大豆

2000年7月,在山东省安丘市马金宝被关押在官庄镇期间,官庄镇镇委的恶人又闯入马家,先将其妻王树芬毒打一顿后,又来了许多帮凶把家中财物全部抢走,包括电视机、放像机、录音机、电风扇、家具、农用工具、炊具、粮食(小麦3000斤,玉米1000斤及给他人代购的小麦500斤,大豆40斤)全部抢走。

药店的药全部抢光

2000年1月9号当晚,当地政府还有蒙阳派出所的曾军等一伙邪恶之徒,抢走四川彭州市三邑镇踏水村四组村民的张志芬家的电视、音箱,还敲诈了她家7000元钱。2002年元月25日下午,三邑镇以陈全金为的邪党人员开车到张志芬家,抢了她家祖传下来的一个药店。她家里只剩下一个86岁的奶奶,恶人叫她不准动。三邑镇街上的行人都看到这种情况,有的过往群众说:真象土匪一样。就这样把药店的药全部抢光,拿走了。她们全家主要就靠卖点药作为生活来源。2003年4月17日,三邑镇政府就联系蒙阳派出所邪恶的警察唆使彭州药监,再一次把她们的药店抢光,

户口本、房产证

2007年4月18日傍晚,山东潍坊市国安和奎文区公安局二十多个警察将戴宗臻、王朋母女二人秘密绑架(王不在场)。恶警将他家里的财物抢劫一空,电视机、DVD、电脑、电瓶车、大法书、八千元现金抢劫一空,就连电水壶、破自行车也不放过。还将户口本、房产证(包括王内弟的房产证)也抢走了。

钥匙和五次洗劫

2007年,辽宁凌源市大法弟子郭凤贤被绑架,丈夫被迫流离失所,在他们的家无任何亲属在场的情况下,恶警王桂林、陈志等拿着钥匙私自入室五次,藏在罐子里的一万多元的现金被掠走,手机等值钱的东西被抢走。被五次洗劫后,恶警才把钥匙交给郭凤贤的亲属。

猪、羊、兔子、小花猫、粉皮、瓜子

2001年黄历正月,在山东蒙阴县联城乡法轮功学员孔祥英家没人的情况下,恶人们抢走了彩电、录音机、猪三头、兔子十只,共折合人民币五千元,猪由乡政府部门和派出所把肉分着吃,兔子、兔毛由兽医站长王在水和职工家属分别强占了,准备过节的五斤瓜子也被抢劫的二十多人分光了。邻居看到这场面,愤愤的说:“这简直就是土匪,一只小花猫也不放过,这世道完了。”

2001年四月初八,恶人纪镇余为首的三十多人仍然在孔祥英家没人的情况下进行了第二次抢劫,三千多斤粉皮被乡政府抄走并瓜分了;三头猪被食品站杀掉;四只羊送给李家北山开车的司机当了车费;还非法抢走了一百多斤花生饼,共装了两大车。那场面跟土匪有什么两样。看门的看门,抬东西的抬东西,也有不忍心下手的跑到邻居家说:“为什么不把东西往外抬抬”,邻居也纷纷上前说:“分家也得一人一份,你们不能给人家拿光。”从外地回来的丈夫看到眼前的一切,面对恶人无言以对,眼见人财两空,想一死了之,拿着农药往外冲被邻居发现才幸免于难。

家具、被褥、衣服、金首饰、古董、小麦、玉米、棉花、花生、油、碗筷

1999年11月28日,河北保定易县裴山镇一对新婚夫妇法轮功学员去北京上访被绑架回来。第二天,镇书记张学钢带镇上30多名工作人员,用木棍、镐头、铁棍砸毁他们家新房五间。所有家具、被褥、衣服、金首饰、古董、几千斤小麦、玉米、棉花、花生、油、碗筷被抢劫一空。做饭的铁锅被砸烂,一套新组合家具没法抢走也被砸烂。

家中只留空床一张,其余财产全部被抢走

2000年2月,山东省蒙阴县垛庄镇寺后洼法轮功学员赵传文和赵传武兄弟二人在非法关押期间,垛庄镇政府暴徒又在没有任何通知的情况下,抢了他们的家。被抢走的东西如下:电视机一台,扩音机一台,摩托车一辆,三轮车一辆,沙发一套,布匹(他们二人是做布匹生意的),就连家中仅剩的三棵杨树也被他们卖掉,还有几百块钱也被他们抢走,二千多斤小麦,十多袋花生,一缸油,电饭锅,电热毯,电话机一台,组合家具,录音机三个,集体洪法炼功用的大喇叭,床上用品等。家中只留空床一张,赵传武家中也只留空床一张,其余财产全部被抢走。

七间房子的门、窗和大门全部摘走

2000年11月份,山东省蒙阴县赵传文因散发真相资料,被邪恶之徒发现,被迫流离失所。摩托车,三轮车又被镇政府的暴徒抢走。当镇政府的暴徒发现赵传文继续参加大法学员的交流会后,又再次闯入赵传文的家中,把他家中仅剩的全部财产抢走,家中的四季衣服,家具,车辆等物品也被邪恶之徒低价拍卖,七间房子的门,窗,大门全部摘走,门窗上的玻璃,面缸,也全被砸碎,把他家中的天花板撬开,更令人悲愤的邪恶之徒竟把赵传文家中大门摘走后,又用石头等把大门口垒上。赵传文的父亲的三头猪被抢走,赵传武家同样也被他们抢劫一空。

三代人积攒的家产只剩下了几件衣服和五十年代盖的破草房

2000年黄历正月十三日,由山东省蒙阴县旧寨乡邪党纪检书记刘少武带领党委、政府工作人员23人,动用三辆卡车,将法轮功学员马福民三代人积攒的家产洗劫一空。后来又说是因为其妻子联络他人签名而抢劫。所有的家电类,木制家具,缝纫机,液化气灶具,生活资料,准备盖房子和给子女做家具的最优质的木材--楸木板材5方有余全部被抢走,包括小到价值四元的小电子闹钟。甚至积攒多年的棉花、剪了两茬的兔毛,花生种子,豆饼,部份长毛兔,自行车,小推车,连孩子学英语用的录音机全部抢劫走。整整装了三卡车,抢劫没收家产价值达二万余元。只剩下了几件衣服和50年代盖的破草房。屋里屋外一片狼藉,不堪入目。他家只好在盆上放一“盖顶”当吃饭桌,用砖头支一块建兔窝用的木板放碗具,用木墩子当板凳。

口粮田、菜园、栗子园

山东蒙阴县桃墟镇九泉峪村五十多岁的村民王光起,是个生活不能自理的残疾人,炼法轮功后身体有了很大好转,能够站起来走动了,还能干一点轻微的活儿了。2002年,镇“六一零”把他家仅有的财产:锅、碗、瓢、盆、壶、刀全砸碎了,二斤煎饼撕的粉碎撒在山坡上,把他的口粮田、菜园都抢劫了,价值一万五千元的栗子园也被没收拍卖了,还不让人给他送饭、送水。王光起走投无路,只好撑着残疾的身体到处要饭来保住他大哥的命。他未修炼的二哥因揭露了“六一零”暴行而遭毒打,还被罚了二千元。

巨额现金、“宝来”车、存折、存单、银行卡、险柜、文件柜、电脑打印机、复印机、办公桌、坐椅、床、执照、发票、印章

2000年10月14日,四川成都金牛国保绑架并非法抢劫了朱均秀家全套办公设备、手机、小灵通,儿子学习用的电脑等,总共价值三、四万元,并绑架到楠木寺劳教1年,受到各种精神和肉体的非人折磨。

2002年9月28日,成都市公安局金牛分局国保无任何法律手续,非法查封朱均秀和其夫经营良好的公司,非法扣押了公司经营管理用的两部轿车。当时“宝来”车上有:货款十八万左右;准备还借款的二十万元现金;随身携带的手提包里的现金和公司最重要的凭证。还有朱均秀的一万多元现金、手机等物,这些他们都没写扣押清单就抢走了,这次的钱、物、车价值二百多万元。两个下属工厂垮掉,几个铺面关闭,正在施工的大型工程中断。所有经济合同不能履行,直接经济损失达上千万元。同时还给有关联、有业务往来的其它公司造成巨大的经济损失。公司家人、亲朋、员工二十多人被枉法劳教、关押,近百人一夜之间失去工作,不得不另谋生路。

同时,他们还利用搬家公司劫走公司所有的财物:保险柜(里面有各种支票、现金和几个存折);十几个文件柜;经营管理用的电脑,打印机,复印机等设备;办公桌、坐椅、床等,还有公司的各种产品证件,执照,发票、印章、三百多万元的应收货款的送货单,暂时存放在公司的一万多平方米的强化地板,产品、样品等等全拉走了,就连朱均秀扶着走的拐杖都拿走了,全部洗劫一空。

接着又反复抢朱均秀的家,把她家的合法财产抢走了,包括:存折、银行卡、现金,给孩子准备的九万元念书的钱、还有两张存单共十万元、各种贵重物品。

由于朱均秀坚持要求退回被所劫巨资,2005年6月16日上午,朱均秀的住处被成都市、金牛区国保把楼上楼下、里外团团包围几天几夜,19日晚上撬开门,朱均秀和其丈夫余加清都遭到毒打,被国保用口袋把余加清、朱均秀的头罩住绑架到了成都市看守所,被金牛区中共检察院、法院合伙捏造、诬陷、非法判刑八年,受到惨绝人寰的迫害。

详情请见明慧网二零一二年六月十二日《中共政法委、“六一零”在四川制造的滔天罪恶(2)

小汽车、十几万元现金(养老生活费)

2012年11月10日凌晨2点多钟,中共政法委六一零、国保大队、珠海市公安局拱北口岸分局、拱北口岸分局刑侦大队、南屏镇派出所、南屏镇综治维稳办公室、等约二十几个人(穿便服)一拥而入,在没有搜查令的情况下,开始大肆抢劫,然后将陈小军、其妻刘伟花以及客居他家的刘爱华强行绑架走,只留下一个不到一岁的孩子(后被刘伟花家人接走)。

中共邪恶之徒抢劫走了陈小军私家小汽车、电脑等物品,以及刘爱华的十几万元现金(丈夫和女儿给她的养老生活费)。

房补,工资等

2002年12月,黑龙江省大庆龙凤公安局国保大队白秀丽、带滕警长、片警张伦,还有一个男警抄大庆石化第一小学的语文老师许淑芬家,抢走许淑芬家人床上的钱(房补,工资等)至少一万元以上。

抢劫汽车并换牌号

2001年10月份,朝阳市双塔区“六一零”以及政保科科长白文友在非法抓捕了法轮功学员曹志勇和胡建国等人之后,又野蛮地抢劫了他们的私人用车,一辆松花江微型,并换了车牌号,现为“辽O--N117”。恶徒白文友经常开着此车四处打家劫舍,私闯民宅。

簸箕、镢头、锄头、铁锹、铝盆、木料、水桶、碗

在山东省蒙阴县界牌镇司家庄村,2001年阴历五月初十中午1点多钟,不法之徒李发兵、薛义增、石磊等十几人突然闯进刘孝莲家,当时另一名法轮功学员刘晓梅在她家中串门。他们不分青红皂白,把刘晓梅打倒在地,然后把刘孝莲、刘晓梅绑架到界牌镇派出所。到第三天即阴历五月十二日,不法之徒李发兵等开着几辆车到刘孝莲家抢劫,把她家抄了个精光。非法抄走的东西有:电风扇、三把小椅子、铁大门、新纱门、手扶车、方桌、小圆桌、缝纫机、小麦、玉米面三袋、一袋饲料(一百二十元,喂小猪用)、簸箕、镢头、锄头、铁锹、铝盆、木料、水桶、吃饭用的碗、女儿结婚的录像带等等,总之家中能用的、能拿的全部抢劫一空,还勒索了两千元罚款。刘孝莲家以后又多次被抢劫骚扰、勒索罚款,不算抄去的物品,仅仅现金就被非法勒索达七千多元。

稻谷、缝纫机、拆毁的房屋

2001年1月3日,湖南平江县余坪乡派出所以上恶人带领30余人,开车闯进吴银魁家,逼其家属拿五万元取人,否则就抢劫、拆屋、送劳教。见吴家拿不出钱来,就将大法弟子吴银魁家中仅剩的600余斤稻谷、缝纫机等物品洗劫一空。几天后,戴文明,李秋贵、翁方平、陈其寿及李所长等60多歹徒将大法弟子吴银魁的房屋拆毁。吴银魁的兄弟吴金魁(大法弟子)上前劝阻,遭到恶人翁方平的毒打。同时其家属当场被恐吓。之后邪恶之徒将能值点钱的门窗、木材装上车,强行拖走。

做饭的两个锅都抢走

2000年5月中旬的一天半夜,河北省张家口老鸦庄乡沈家屯派出所7、8个恶警闯入大法弟子张建国家非法抢劫,并将张建国绑架到沈家屯派出所,连夜非法审讯、拳打脚踢、暴力毒打。在绑架的第三天,老鸦庄乡政法委书记张建军带一帮恶人再次非法闯入他家,将家中稍值钱的东西如:旧彩电、脚踏三轮车 、缝纫机,甚至连做饭的两个锅都抢走。在场的人都说:“共产党真不讲理,连人家做饭的锅都拿走了,真是太损了。”

抢走数万元,西瓜都吃了个精光

2009年6月18日晚,以河北衡水安平县公安局恶警孙义合为首伙同“六一零”,发动数辆警车和几十人员绑架多名法轮功学员并抢劫。到安平法轮功学员张满仓家抢劫时连自行车、三轮车都推走。在张满仓家没人的情况下,翻出数万元掠走,连家里的西瓜都吃了个精光。

连几个鸡蛋也抢走

2009年7月20日,甘肃甘谷县公安局国保大队闯到善良妇女张小明家被邪党人员抢劫,恶警从张小明身上抢去一百一十元钱,连家中的数个鸡蛋也抢走。

四、正告对法轮功学员犯抢劫罪的邪党人员

善有善报、恶有恶报,没有任何人能够逃脱正义的审判。法网恢恢,疏而不漏,无论幕后前台的违法者,最后的清算终会到来。 今日之中国,冤狱遍地,腐败遍地,无官不贪,黄赌毒蔓延,假冒伪劣横行,民怨沸腾。而造成这一切之祸因的中共,已断无善解的可能,正在无可挽回的走向灭亡,报应之剑正快速挥向那些死心塌地罪恶昭彰的祸首恶徒。

这里正告所有参加过对法轮功学员抢劫的人,立即归还所有被抢劫的法轮功学员的所有现金、物品!已经使用或毁坏的,折价赔偿。尚有良知的人,揭发13年来中共迫害法轮功的罪恶和保留证据,将功补过!将功赎罪。

给自己、给上天、给未来一个可以留下来、可以免于惩罚或减少惩罚的理由吧。未来就在每一个人手中,愿每一个人都能珍重!希望那些在这场邪恶至极的迫害中,主动或被动犯下罪责的人,幡然悔悟,弃恶从善,唾弃中共,弥补罪错,为自己和家人留一条后路。

在善与恶、正与邪面前,没有看客,每个人都在做选择,而每个人的选择,将决定自己的未来。人在做天在看,守住良知,善待法轮大法(佛法)就是为自己开创未来。

(c) 1999-2026 明慧网版权所有





    2026年神韵

    Advertisement

    Advertisement

    Advertisement

    Advertisement

    Advertisement

    Advertisement

    Advertisement

    Advertisement

    Advertisement