Advertisement


上海邓成联被关押 乡亲呼吁释放(图)

EMail 转发 打印 安装苹果智能手机明慧APP 安装安卓智能手机明慧APP
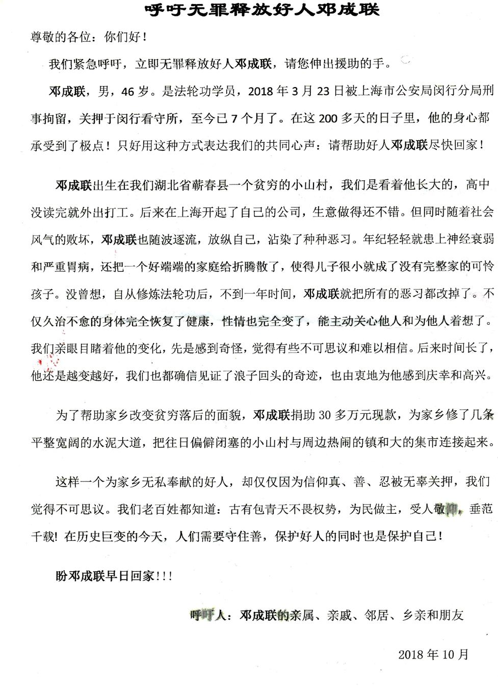
【明慧网二零一八年十一月三日】(明慧网通讯员上海报道)上海市闵行区法轮功学员邓成联二零一八年三月二十三日在家被闵行分局和虹桥派出所非法抓捕,非法关押在闵行区看守所已经大半年。构陷邓成联的“案卷”七月二十三日被移送到上海市奉贤区法院。

'邓成联'
邓成联

'家乡的亲友征签,呼吁立即无罪释放邓成联'
家乡的亲友征签,呼吁立即无罪释放邓成联

近期,家乡的亲友们发起征签,紧急呼吁立即无罪释放好人邓成联。父老乡亲纷纷签名,没有一个推辞,只有说感谢。村委当初没有钱的时候,邓成联好几次给村委捐款,数额几千不等。所以家属在请村委开证明的时候,村书记说这样好的人不帮,还帮谁呀!

'村委证明'
村委证明

出资三十多万元为家乡人修路

邓成联一九七一年出生,湖北省蕲春县籍,家住上海虹梅路3321弄华光公寓,一直在上海经营着自己的公司,生意做得也很好。但随着社会的坏风气,邓成联也随波逐流,放纵自己,年纪轻轻就神经衰弱、严重胃病,把一个好好的家就折腾散了,儿子成了没有妈妈的孩子。直到他开始修炼法轮大法,不到一年,邓成联把所有的陋习都戒掉了,多年的脾胃病和前列腺炎都好了,严重的失眠症也消失了,完全变了一个人。家人和朋友看着他的变化,先是感到奇怪,后来感到那是个奇迹。

二零一零年邓成联一次性拿出二十八万元,为家乡修了几条平整宽阔的水泥大道,把往日偏僻闭塞的小山村与周边热闹的镇、大的集市连接起来了,家乡的父老乡亲们没有不夸赞邓成联的。每次回老家,邓成联都会挤出时间去看望村里的孤寡老人、困难户,并慷慨解囊,解决他们的燃眉之急。

遭绑架关押折磨

二零一八年三月二十三日,闵行区国保和警察瞿国财等没有出示任何手续、证件,非法闯进邓成联家,将他实施绑架,并抢走他的私人物品。当天在派出所,国保对邓成联逼供一整天,不给吃喝。

邓成联被劫持到闵行看守所后,在里面不配合,看守所警察对邓成联上脚镣和手铐进行折磨。邓成联绝食抗议迫害,三月三十日被劫持到上海市监狱总医院,被绑在死人床上十一天,不能动弹,痛苦不堪。四月二十七日,邓成联被非法批捕。

六月七日,看守所警察徐军民指使六名人员强行将邓成联按倒在地,把他头发剃光,进行凌辱、虐待。六月九日,看守所警察又一次给邓成联戴手铐、脚镣长达十五天。

六月份开始,邓成联第二次绝食反迫害。看守所强制导尿,把他生殖器插红肿,尿道化脓。看守所把邓成联绑在床上不能动弹,近一个月左右。

七月三日,邓成联再一次被劫持到上海市监狱总医院,被绑在死人床上十七天。四肢被绑在床上,胸上再绑一道,插鼻饲,强行灌食,每天打营养液,出现喉咙红肿,胸口疼,鼻子红肿出血。因一直被绑死人床,后背开始溃烂。

被构陷到法院

七月二十三日构陷邓成联的案卷被移送到上海市奉贤区法院,中院指定管辖到上海市奉贤区法院进行非法庭审。据悉警察声称在邓成联家中抄到3部手机,里面有多次上百人的微信群内发布法轮功内容。

九月三日,邓成联向看守所提出晚上值班体力吃不消、不要值班,就被关到禁闭间。九月四日,邓成联开始第三次绝食反迫害至今。开始的八天晚上被关禁闭间,白天被绑死人床,被强行灌食。九月十七日,才不被关禁闭间。现在还在被打吊针。

为此,邓成联已经委托律师对看守所这些违法行为向相关部门提出控告。


虹桥派出所
地址:上海市闵行区莲花路2251号
邮编:201103
户籍联系电话:021-64061006
领导干部公示电话:18017108553
户籍警 瞿国财 电话:02124063071 电话:34074800-19010 13817756618
徐崛
吴荣
张沛吉
副所长 金伟 联系电话:24063063
赵学红
徐斯佳
吴荣
周佳伟
徐崛
张坚
丁俊

闵行分局案件审理队
上海市闵行区浦江镇鲁南路600弄199号案件管理队
邮编:201112
电话:021-24063603
黄宏成 18116387355 电话:24063603-18060
张征南
宋鸿云
刑亚伦 24063603*18062分机
唐纪飞

鉴定:上海市公安局闵行分局物证鉴定所

上海市闵行区检察院
地址:凯城路99号
邮编:201199
电话:02154151111
案管电话:02154151111*1181
承办公诉人:浦娟娟 电话02154151111*3281
胡智强(公诉科科长、检委会委员,主任检察官)
孙静 闵行区检察院检察长

上海市奉贤区法院
地址:奉贤区南桥镇解放东路199号
邮编 :201400
总机 :02137190666
传真 :02157426694
法官:吴耀军 021--37190666 分机 26072
书记员:高英 021-37190666 分机 26011 18001682367
华社光 刑庭庭长 02137190666*26031 电话:021-33611662

上海市闵行区看守所、拘留所
地址:上海市闵行区浦江镇三鲁路600弄199号
邮编:201112
电话:02124063564
电话:02124063580
电话:02164910240
洪革 看守所所长
徐军民 主管狱警

闵行区政法委
地址:上海市沪闵路6258号2号楼413室
邮编:201199
电话:021-24033347
刘豫峰 区委政法委书记、区综治委主任

闵行区监察委员会
地址:上海市闵行区沪闵路6258号
邮编:201199
电话:24033000
闵行区委常委、纪委书记:张培荣

(c) 1999-2026 明慧网版权所有





2026年神韵

Advertisement

Advertisement

Advertisement

Advertisement

Advertisement

Advertisement

Advertisement

Advertisement

Advertisement