家乡的父老乡亲们听到后,以签名按红手印的方式营救这个在哈尔滨市双城区的农村走出来的唯一一位研究生。
二十八岁的张树德已经被非法关押在盘锦市看守所九个月了。
张树德对执法犯法的公、检、法三部门的人员进行了控告。
张树德的父母及其他亲人不远千里再次来到盘锦市的相关部门,递交了他们五位亲人撰写的针对涉案的十三个公检法人员的控告状,但多个部门互相推诿。
为了让这起冤案早日解体,张树德的父母继续第二轮控告,并找到相关的上级部门投递他们的控告。

二零一八年三月十二日,经过千余里的遥远行程,张树德的父母来再次到了盘锦市兴隆台区法院,找到一审法庭庭长严晓红,递交补充后的第二轮上诉状。他们没有见到严晓红。
张树德的父母在门卫处找到严晓红办公室的电话,给严晓红打了电话,严晓红说这个案卷已经交到盘锦市中级法院了,没有与家属见面。
一个多小时后,张树德的父母来到了盘锦市中级法院,在立案庭他们递交了上诉状并询问了案卷的情况。接待的人查看电脑后说,上诉状已经接到了,正在准备立案。并告知案卷已经到了法官李玉新的手里,告知家人等消息就行了。
紧接着,张树德的父母给“二审”法官李玉新打了办公电话,并和他交流了自己的孩子修炼法轮功的情况,告诉他修炼就是在寻求做好人的途径,做好人怎么会有罪错?是法院错判了应该纠正。
李玉新听后不太接受张树德的父母的意见,说:那我们以前所办的法轮功案子都是冤案呗?他说完没等张树德的父母回话就把电话挂断,不再理会他们。
下午两点多钟,张树德的父母来到了市检察院,进屋后看到有两个保安,张树德的父母上前对他们说要找控申科,保安接通了电话,说正在开会,让等一会。
过了大约三十分钟左右,下来一个女的,她问有什么事,要告谁?家属说控告迫害张树德的公检法涉案人员。她说这个不归她们管,让家属去区监察委员会。
恰巧这时张树德的母亲见到了兴隆台区一审检察院的检察长刘荣志,张的母亲拽着他问他凭什么把张树德枉判七年?刘荣志说这不是他的事,是法院判的。话还没说完他很害怕的样子就溜走了。
接近下午下班的时间。张树德的父母又到了兴隆台区监察委员会,听到情况后,负责接待的人躲躲闪闪支支吾吾地说,这个不归他们管,你们去市委告去。
三月十四日上午,张树德的父母再到盘锦市中级法院提交控告状,遇到接手张树德上诉案的刑一庭庭长李玉新,张树德的父母与其交谈,李玉新不让提及法轮功,张树德的父母说必须得提法轮功,张树德就是因为信仰法轮功才被冤判的。
李玉新说:“你说冤枉,那我以前所经手的案子都判错了吗?”张母说当然判错了,真的判错了。
接着张母又给他讲法轮功在中国一直是合法的,法轮功在社会上没有违反任何法律。
李玉新说:“不说了,再说就把我绕进去了,我也练法轮功了。”之后李玉新让张树德的父母赶紧把辩护意见和辩护人介绍信邮寄过来,之后就走了。
张树德的父母知道李玉新要他们的“辩护意见”的目的就是不想二审开庭,直接维持错误判决,就没有配合。
随后张树德的父母又去了法院的立案庭,问一女性工作人员,你叫什么名字,她说叫王娜。张树德的父母问控告立案得什么手续,王娜回答说:立案,你先交三千万才能立案。张母着实吓了一跳问,这咋这些钱呢?她说,我们这就这样。
之后张树德的父母再次去了一胡同之隔的盘锦市检察院,对门卫说要告状,门卫打电话叫下来一个姓尚的人,就在门卫那里与张树德的父母交谈,他说这块不受理,张树德的父母要她写名字,她说不用写,这里就我一个姓尚的。张树德的父母问:你这里不管那你说上哪告状?她说你去监察委。
十五日,张树德的父母再到区监察委,监察委的门卫打了电话叫下来两个人。其中一个张姓的主任,问张树德的父母是谁让上这儿来告状的,张树德的父母说是市检察院的人叫来的。那人说:谁也不好使,就是不接控告状。
在各个部门一个腔调不是不接控告状的就是左推右推的不予接待,张树德的父母再去兴隆台区政府,政府门卫说让张树德的父母去信访办,他们又去了信访办,信访办问是谁让来这里告状的,张树德的父母说是兴隆台区政府的人告诉的。他说他们这也不管这事。
张树德的父母又回到了兴隆台区政府,又一个新面孔的门卫接待了他们,那人去打电话找人,结果从楼上下来两个人,不让张树德的父母进接待室,却把他们领到楼外的一处空地说话。
张树德的父母便给他讲自己的孩子是怎样被冤判的,法轮功和法轮功修炼者被迫害的真相及法轮功的美好等。那人听后对张树德的父母说你应该去法院那里告,这里不管这事。
张树德的父母跟那人谈了好长时间,告诉他法轮功是合法的,我们是被冤枉的。临走的时候张树德的父母把控告状留给了那人一份,让他看看。
张树德的父母再给区法院的法官严晓红打电话,她办公室的同事说她有病了没上班。
三月十六日上午,张树德的父母去了盘锦市人大,门卫不让进门;张树德的父母去了市监察委员会,门卫问是干什么的,张树德的父母说告状。门卫就打电话,并把他们领到一个接待室里面。
张树德的父母问接待的人:法院,检察院,警察非法办案你们管不管?那人说管。接着张树德的父母就说:我儿子因为一句话说炼法轮功,就被冤判七年。那人一听,说这个他管不了,如果是贪污受贿他能管。接着他就谎称自己肚子疼给走掉了。
下午,张树德的父母又去了盘锦市看守所,因为中级法院李玉新对张树德的父母说下午他要去看守所见张树德,三点半左右,李玉新从看守所出来,张树德的父母迎上去问李玉新:你见到我儿子了吗?
“见着了,你儿子不听话(指不干活不背监规等)。”张树德的父母说:你不能冤判大法弟子,是为你好。
李玉新态度非常蛮横,对张树德的母亲喊着说:你不用为我好,我都是快要死的人了。然后他们开车就走了。
就这样一个研究生的父母亲,往返二十多趟,走了好多冤枉路,多次被欺骗,最终还是被盘锦市、区多个执法部门、政府机关的官员们互相推诿,没有人接张树德父母亲的冤情控告。
张树德的父母在状告无门的情况下,只好用快速邮递的方式,邮寄着他们的第二轮控告状。
张树德的父母准备利用各种方式控告到底,将儿子被非法判刑的冤屈陈述给天下的所有人,为法轮功和修炼的孩子讨回公道。穷尽国内的所有司法程序,控告江泽民及那些真正破坏法律实施的助纣为虐的人。
在此呼吁海内外正义之士,伸出援手,营救张树德。
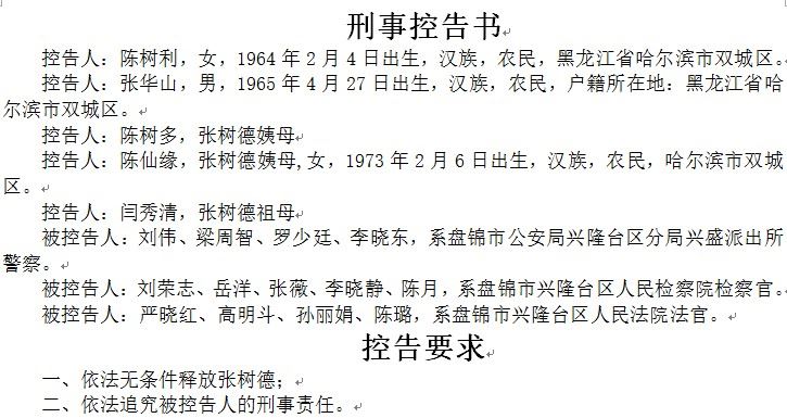
1、张树德亲属联名控告书(其它内容略)
![]() |
2、邮寄控告信单位及负责人:
全国政协,汪洋
辽宁省人大,陈求发
辽宁省监察委员会,廖建宇
辽宁省检察院,检察长
辽宁省高级法院,张学群。
辽宁省政协,夏德仁
辽宁省政法委,李文章
盘锦市政府,郝春荣
盘锦市中级法院,王宏
盘锦市检察院,刘德双
3、参与单位及个人的相关信息:
辽宁省盘锦市盘锦市人大
盘锦市监察委员会
盘锦市副市长、公安局长申海青:副局长曲岩、副局长李宏伟、
原市公安局局长姚喜双(2017年8月前任市公安局局长)
盘锦市纪委驻公安局纪检组长赵中华
盘锦市公安局政治部主任孙立新
盘锦市公安局国保大队:0427-2683315、0427-2683316
大队长冀强:13842767890
教导员任鲲:13904279181
副大队长宋波:13842715257
副大队长苏晓飞:15042798880
警察:张润秋:13842713579
辽宁省盘锦市兴隆台区公安分局
局长杨 明:13842786666
副局长翟永吉:13704275888
副局长吴 鹏:13942703002
副局长王国仁:13804272666
副局长王 超:13942728288
副局长李铁玉:13842787000
政治处主任刘中印:13842783311
盘锦市兴隆台区兴盛派出所
地址:辽宁省盘锦市兴隆台区石油大街149号,邮编124010
电话:0427-2685110
兴隆台区兴盛派出所所长刘伟 13804273888
兴隆台区兴盛派出所违法办案警察:罗少廷17640580870
李明远-18445732578
李晓东-社区警察
梁周智-警察
盘锦市兴隆台区检察院
地址:盘锦市兴隆台区市府大街16号 邮编:124010
检察长刘荣志:13322380877 宅电:0427-2966636
兴隆台区检察院公诉科科长张薇:13842700677、13842797733
兴隆台区检察院副检察长张薇(已升任):13842700677、13842797733
公诉人岳洋:0427-8658748
公诉人陈月、赵晓静
盘锦市兴隆台区法院
地址:盘锦市兴隆台区云汇北路1号
邮编:124010
院 长孙晓时
副院长齐学民
审判长严晓红0427-2907765
陪审员高明斗、孙丽娟
书记员陈璐
盘锦市中级法院
院长副院长
祝福祺:2822611 2907001 13065256888
王正武:2822282 2907002 13804275003
周志兴:2825900 2907003 13332389658
张伟莉:2816632 2907004 13604274161
杨佳津:2837765 2907005 13904278868
辛荣春:2825016 2907006 13942760408
王春庆:2838006 2907008 13804277722
张喜文:2907007 2907007 13904277186
张德宏:2825999 2907011 13909871630
王贺山:2830551 2907014 13942709922
潘永祥:2837116 2907015 13624275000
司品海:2837662 2907016 13008254699
李雨时:2825589 2907012 13804279360
张柱国:2830603 2907017 13604230333
张维宪:2836212 2907033 13804279360
孙仁元:2836212 2907033 13998790586
刑一庭庭长李玉新:2822527、2907068
盘锦市中级法院王娜
盘锦市兴隆台区监察委员会张姓主任
盘锦市兴隆台区西水湾社区书记、居委会主任陈宝刚
盘锦市兴隆台区西水湾社区辅警:常明、李婉玉
辽宁省大连理工大学设计院咨询所
地址:大连市甘井子区软件园路80号
所 长:陈准-13500773641
副所长:孙浩翔-18698700404
